Abstract
Background: Patients with Myelodysplastic Syndromes (MDS) and relapsed or refractory Acute Myeloid Leukemia (R/R AML) have poor survival, and the only potentially curative therapy is allogeneic hematopoietic cell transplantation (HCT). Even with HCT, many patients will relapse, and new therapeutic approaches are needed. Post-HCT relapse may relate to failure to eradicate leukemic progenitors or stem cells (LSCs), or to limited graft vs. leukemia effect from the donor T- and NK-cells. TIM-3 (T-cell immunoglobulin domain and mucin domain-3) has a widespread and complex role in immune system regulation, and is preferentially and aberrantly expressed on LSCs. MBG453 (sabatolimab) is a high-affinity humanized anti-TIM-3 IgG4 antibody being studied in combination with azaciditine or decitabine for higher risk MDS or AML. HCT outcomes of patients receiving TIM-3 inhibition is not well described.
Aims: Characterize the outcomes of patients treated on the phase 1b study of sabatolimab+HMA who subsequently underwent allogeneic HCT.
Methods: Patients with IPSS-R high or very high-risk (HR) MDS, relapsed/refractory (R/R) AML, or de novo AML not candidates for standard chemotherapy, who were HMA naïve, were enrolled in this multi-center, open label phase Ib dose-escalation study (NCT03066648). Escalating doses of sabatolimab were administered i.v. every 2 weeks (Q2W; days 8, 22) or every four weeks (Q4W; day 8) in combination with decitabine (20 mg/m 2; i.v. days 1-5) or azacitidine (75 mg/m 2; i.v. days 1-7). We retrospectively identified patients who underwent HCT after sabatolimab+HMA. We reviewed the medical records for incident acute GVHD (aGVHD) by MAGIC criteria, and chronic GVHD (cGVHD) requiring systemic immunosuppression. The date of immunosuppression was designated the date of cGVHD onset.
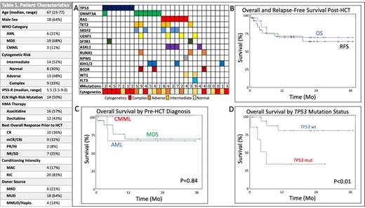
Results: Data was available for 28 patients who received sabatolimab+HMA and subsequently underwent HCT. The median age was 67 (range 23-77); 18 were male while 10 were female. 19 patients had MDS, 3 patients had CMML, and 6 patients had AML (5 R/R AML). At enrollment, patients had high risk disease based on mutation profile, karyotype, and/or IPSS-R (Table 1). Molecular profiling identified several very high risk molecular features, including 7 patients with mutated TP53 (7/28), 6 with RAS mutations, 4 with mutated ASXL1, and 3 with mutated RUNX1 (Fig 1A). The HMA backbone included azacitidine (n=16) or decitabine (n=12). One patient also received the anti-PD1 antibody spartalizumab. Patients received a median of 4 cycles of treatment (range 1-14). The median time from the last dose of sabatolimab until transplant was 41 days (range 10-152 days). Median follow-up was 21.2 months.
Conditioning was reported as myeloablative in 4 patients and reduced intensity in 20 patients. GVHD prophylaxis included post-transplant cyclophosphamide based approaches (n=6), tacrolimus and methotrexate (n=9), and CsA, MMF, and ATG (n=1). Donor source including matched unrelated donor (n=17), matched related donor (n=6), and alternative donors (haplo n=2; 7/8 MMUD n=2).
Acute GVHD was seen in 16 patients; maximum grade 3-4 aGVHD occurred in 4 patients - 2 patients with stage 4 GI disease, 1 with stage 3 GI disease, and 1 patient with stage 4 skin GVHD. One patient died on hospice after G4 aGVHD. Chronic GVHD requiring systemic immunosuppression was seen in 8 patients, none of which have died or relapsed. The patient receiving spartalizumab had grade 2 skin GVHD and no cGVHD to date.
Median OS after HCT was not reached; at 2 years, RFS was estimated at 64%, while OS was 69% (Fig 1B). Univariate analysis did not find associations between OS and disease (AML vs CMML vs MDS, Fig 1C. p=0.84), ASXL1 p=0.22, RUNX1 p=0.28, or splicing mutations p=0.97. Interestingly, patients with mutations in NRAS or KRAS - a group with poor outcomes with transplant - did not have worse outcomes than RAS WT patients (p=0.66), and had a 2y OS estimated at 80%. TP53 mutations were associated with worse outcomes than TP53 wt disease (Fig 1D. p<0.01).
Summary/Conclusion: Transplant outcomes for patients treated with the anti-TIM3 antibody sabatolimab in combination with HMA for high risk MDS and AML are generally favorable; toxicities related to GVHD were in line with historical rates in this limited cohort. Patients with RAS mutated disease did not have the poor outcomes previously described in this subgroup, while patients with TP53 mutated disease remain high risk.
Brunner: Janssen: Research Funding; BMS/Celgene: Consultancy, Research Funding; Takeda: Consultancy, Research Funding; Acceleron: Consultancy; Agios: Consultancy; Keros Therapeutics: Consultancy; GSK: Research Funding; Aprea: Research Funding; AstraZeneca: Research Funding; Novartis: Consultancy, Research Funding. Traer: ImmunoGen: Membership on an entity's Board of Directors or advisory committees; Genentech: Membership on an entity's Board of Directors or advisory committees; Schrodinger: Research Funding; Incyte: Research Funding; Abbvie: Consultancy, Membership on an entity's Board of Directors or advisory committees; Servier/Agios: Membership on an entity's Board of Directors or advisory committees; Astellas: Consultancy, Membership on an entity's Board of Directors or advisory committees. Vey: Amgen: Honoraria; BMS: Honoraria; BIOKINESIS: Consultancy, Research Funding; NOVARTIS: Consultancy, Honoraria, Research Funding; SERVIER: Consultancy; JAZZ PHARMACEUTICALS: Honoraria; JANSSEN: Consultancy. Narayan: Genentech: Other: Spouse employment & equity interest; Takeda: Other: Spouse employment & equity interest; Sanofi Genzyme: Other: Spouse employment & equity interest; Novartis: Research Funding. Knapper: Novartis: Consultancy, Research Funding, Speakers Bureau; Astellas: Consultancy, Speakers Bureau; Jazz Pharmaceuticals: Consultancy, Speakers Bureau; Pfizer: Consultancy, Speakers Bureau. Wermke: Novartis, Roche, Pfizer, BMS: Consultancy, Honoraria, Research Funding. Esteve: Novartis: Consultancy, Research Funding; Bristol Myers Squibb/Celgene: Consultancy; Astellas: Consultancy; Pfizer: Consultancy; Jazz: Consultancy; Abbvie: Consultancy; Novartis: Research Funding. Kontro: Jazz Pharmaceuticals: Membership on an entity's Board of Directors or advisory committees; Astellas: Consultancy, Membership on an entity's Board of Directors or advisory committees; AbbVie: Membership on an entity's Board of Directors or advisory committees, Research Funding. Defilipp: Incyte Corp.: Research Funding; Omeros, Corp.: Consultancy; Syndax Pharmaceuticals, Inc: Consultancy; Regimmune Corp.: Research Funding. Wei: Abbvie, Amgen, Astellas, AstraZeneca, Celgene/BMS, Genentech, Janssen, MacroGenics, Novartis, Pfizer, and Servier: Honoraria; Former employee of Walter and Eliza Hall Institute: Patents & Royalties: Prof. Andrew Wei is a former employee of the Walter and Eliza Hall Institute and is eligible for a fraction of the royalty stream related to Venetoclax; Novartis, Abbvie, Celgene/BMS: Speakers Bureau; Abbvie, Amgen, Astellas, AstraZeneca, Celgene/BMS, Genentech, Janssen, MacroGenics, Novartis, Pfizer, and Servier: Membership on an entity's Board of Directors or advisory committees; Servier: Consultancy; Abbvie, Amgen, AstraZeneca, Celgene/BMS, Novartis, Servier and F. Hoffmann-La Roche: Research Funding. Borate: Takeda: Membership on an entity's Board of Directors or advisory committees; Pfizer: Membership on an entity's Board of Directors or advisory committees, Research Funding; AbbVie: Membership on an entity's Board of Directors or advisory committees, Research Funding; Daiichi-Sankyo: Membership on an entity's Board of Directors or advisory committees; Novartis: Membership on an entity's Board of Directors or advisory committees, Research Funding; Genentech: Membership on an entity's Board of Directors or advisory committees, Other: Advisory Board; Jazz Pharma: Research Funding; Blueprint Medicine: Membership on an entity's Board of Directors or advisory committees; Astellas: Membership on an entity's Board of Directors or advisory committees; incyte: Membership on an entity's Board of Directors or advisory committees, Research Funding; Rampal: Membership on an entity's Board of Directors or advisory committees; Galecto, Inc.: Consultancy; Promedior: Consultancy.
sabatolimab (mbg453) is an anti-TIM3 antibody under investigation for the treatment of MDS, AML, and CMML.

This feature is available to Subscribers Only
Sign In or Create an Account Close Modal